2024年汽车工程学院支部书记工作考核实施细则(试行)
第一条 根据《江苏省盐城技师学院汽车工程学院党总支委员会落实全面从严治党责任清单(试行)》《党支部书记及委员工作职责》《盐技师基层党组织工作活动基本规范》等相关规定,结合本院实际,制定本细则。
第二条 考核坚持定量和定性考核相结合原则,日常和集中考核相结合原则,公平、公正和公开考核原则。
第三条 考核内容 考核内容以党支部书记工作职责规定的工作要求、落实全面从严治党责任清单和工作实绩等为主,包括思想建设、组织建设、作风与廉政建设、宣传工作、资料管理与专项工作等基础工作及党支部书记述职、党总支总评、加分等。
第四条 分值构成
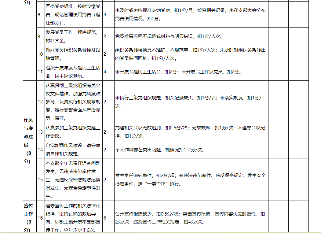
(一)基础工作80分、党支部书记述职10分、党总支总评10分。除加分项外,其余各项所属内容设置分值上限,具体内容及分值见附件《江苏省盐城技师学院汽车工程学院党支部书记工作考核评分表》。
(二)计算公式为:考核总分=基础工作分+党支部书记述职现场效果测评分+党总支总评分+加分。
第五条 考核方式
(一)工作考核分为日常考核和年终考核。
(二)日常考核主要考察党支部书记日常工作表现,党总支按照考核工作内容定期检查、考核评分,直接计入年终考核。
(三)年终考核主要考察工作实绩,党总支按照考核内容、工作质量和表现,进行考核测评,量化考核成绩并公示。
第六条 考核程序
(一)动员部署。党总支根据安排,动员部署考核工作。
(二)个人总结。被考核人准备个人年度工作总结或述职报告,准备支撑材料,提交党总支。
(三)总支考核。党总支对被考核人年度工作内容进行考核、评分,重点查看支撑材料。
(四)汇总成绩。党总支计算、汇总被考核人年度考核分数。
(五)公示复核。在一定范围内公示考核分数。对考核分数提出异议的,由党总支进行复核、反馈。
(六)确定结果。经公示无异议后的考核分数作为党支部书记年度工作考核结果。
第七条 其他
(一)考核结果运用。考核结果作为评优评先、党支部书记工作津贴发放的重要依据。
(二)本细则自公布之日起执行,由党总支负责解释。
(三)未尽事宜,另行通知。


